通知公告
当前位置: 首页 > 质量监控 > 正文
亚英体育ag2022-2023(一)期中教学检查的通知
作者: 时间:2022-10-10 浏览次数:

亚英体育ag

2022-2023(一)期中教学检查的通知

教务处202261

为全面了解本学期的教学运行情况,加强我校教学质量监控,促进教学水平不断提升,规范教学行为,提高教学质量,根据本学期教学工作安排,第八周至周(2022年10月10—11月5日)开展“教育教学质量提升月暨期中教学检查”工作。现将有关事宜通知如下

一、检查内容

(一)课堂教学

以检查课堂教学质量为重点,包括教师到岗和授课情况;学生出勤、听课及作业情况;通过课堂听课,深入了解课堂组织和完成情况,包括教学内容安排、教学方法与手段、课堂氛围、师生互动情况、到课情况教室防疫情况等。重点检2021级、2022级学生课堂教学质量、重点关注新入职教师、企业教师和兼职教师的授课情况。

(二)教学资料

1.检查全体专兼职教师教学资料的完成情况,包括教案、实训(实验)指导书等教学文件的完整和规范;课堂考勤记录情况,以及学生作业或实验报告的布置与批阅情况;《实训室运行记录本》的填写情况等。对检查中发现问题及时反馈,并督促其整改

2.重点抽查新入职教师、新开课教师及外聘教师的教学资料完成情况(名单见附件1)。

(三)教学运行及管理

教学运行及管理重点检查听课、教研活动、“以老带新”活动、教学资料归档等情况

1.人才培养方案及课程标准执行情况(实际教学进度与授课计划表、课程标准的一致性)

2.听课计划落实情况:根据已报备的听课计划检查听课落实情况及《听课记录表》填写情况

3.教研活动开展情况:根据已报备的教研活动计划,查看《教研室活动记录本》,检查活动内容和次数。

4.“以老带新”活动开展情况:根据已报备的“以老带新”活动开展指导活动情况一览表、听课计划、教研活动计划,查看相关材料,检查活动落实情况。

5.各校企共建专业:教学计划执行情况和企业教师授课情况。

6.各类教学资料归档情况。

(四)实践教学检查

1.实训课:重点检查2021级学生实训课运行和实训课计划的执行情况,主要包括:教案中的实训课部分、实训(实验)指导书、《实训室运行记录本》及学生实训(实验)报告完成情况等;

2.教学设施:重点检查多媒体、机房、实训设备教学设施的使用及运行情况;

3.实习实训:重点检查各二级学院2023毕业生岗位实习情况实习管理平台监测情况(附件2)

二、检查方式

期中教学检查采取二级学院自查和学校检查结合的方式进行

1.课堂教学质量的检查:采用巡查、抽查与听课相结合的方式进行

2.教学运行情况的检查:采取学院自查和学校抽查相关资料的方式进行

3.对教师教学效果的检查:采取教师听课教学信息员座谈会相结合的方式。

三、时间安排

(一)学院自查(10月10—115日)

202210月7-9日,各二级学院制定本单位的自查实施方案附件3,明确检查内容、检查方式、时间及地点安排,以及教学信息员召开时间地点等。

20221010-10月23日,各二级学院根据本单位自查方案开展期中教学自查工作。

(二)学校检查(10月10-115日)

1. 课堂教学检查(10月10-1015日)

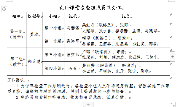
重点检查课堂教学情况、听课制度落实情况,具体分工情况如表1所示。具体检查时间各组根据情况确定。

2.教学材料检查(10月17—1029日)

由教务处和校企合作与就业处等部门集中检查教学资料、实习实训、教学管理等工作落实情况,具体分工情况如表2所示。

2 材料检查组成员及分工

组别

检查对象

第一组

吴海军

张贺帅段紫叶、李倩、郭琳琳

10月27

会计与金融学院、学前教育与艺术教育学院、交通工程学院

10月28

经济管理学院、传媒学院

第二组

马静媛

檀星、卢璐、姜丽芳、马建华

10月27

信息工程学院、马克思主义学院

10月28

护理与健康学院、人居环境学院通识与人文教育学院


3.总结阶段(1031—11月5日)

院、校两级对期中教学检查情况进行总结,学校发布期中教学检查通报。

四、工作要求

1. 各二级学院应结合单位实际,制定《XX学院期中教学检查自查实施方案》(附件3),方案要突出重点,讲求实效。于10月10日16:00前将《授课计划表》纸质版与自查实施方案纸质版由院系负责人签字盖章后,报教务处备案,电子版发至邮箱[email protected]

2.各二级学院将教学信息员座谈会安排在10月1029日,原则上要求每个班级两名学生参加,教学信息员须提前收集教师教学、学习生活等相关信息,认真填写《教学信息员反馈表》。教学信息员会议时间地点确定后,电子版报教务处。

3.各二级学院对检查中发现的问题,须制定切实可行的整改方案,并督促落实,不断提高管理水平。检查后撰写本单位的《XX学院期中教学检查总结》附件4(重点阐述发现问题、改进措施、整改成效等),11516:00前,纸质版由院系负责人签字盖章后,报教务处备案,电子版发至邮箱[email protected]

5.学校检查组根据每周的检查情况发布通报,通报要对检查的问题描述准确、清晰,并提出有针对性的建议或意见。

联系人:檀星(教务处)       电话:82280612

马建华(校企合作处) 电话:82288778

 

附件:1.教案抽查名单

2.2023届毕业生岗位实习情况检查表

3.XX学院期中教学检查自查实施方案模板

4.XX学院期中教学检查总结模板

                                             教务处

2022107日