为适应5G及未来6G通信技术、物联网、人工智能、大数据等新兴技术领域带来的新变化,顺应全球通信行业向智能化、融合化、绿色化发展的新趋势,对接新产业、新业态、新模式下移动通信网络规划与优化工程师、5G基站建设与维护工程师、通信设备调试与测试工程师、等岗位的新要求,不断满足通信行业高质量发展对高素质技能人才的需求,推动职业教育专业升级和数字化改造,提高人才培养质量。
一、培养目标
本专业培养能够践行社会主义核心价值观,传承技能文明,德智体美劳全面发展,具有爱岗敬业、勇于创新的职业精神和精益求精、追求卓越的工匠精神,具备较强的就业创业能力和可持续发展的能力,能够从事移动通信网络规划、建设、维护、优化以及相关通信设备调试、测试、应用开发等工作的高素质技术技能人才。具备移动通信设备工程建设、移动通信工程项目管理能力、移动通信设备维护能力及无线网络优化能力。具体包括通信站点工程勘察、设计、施工、监理的能力;移动通信基站开通与调测、例行维护、故障处理、工程验收的能力;移动通信网络端到端的业务规划、开通及调测的能力;无线站点覆盖简单规划、小区无线参数规划的能力,以及移动网络调测和无线网络状态分析与优化的实践能力;移动通信网络端到端的日常运维能力,以及使用智能运维工具分析移动通信网络典型故障问题的能力;简单的智能化应用场景(物联网及企业/行业应用场景)设计、云部署、维护及相关方案营销的能力等。
二、主干课程
专业基础课程主要包括:新一代信息技术导论、移动通信技术、数据网组建与维护、电路与电子技术、数字通信技术、通信云服务。专业核心课程主要包括:基站建设与维护、移动通信全网建设、移动网络智能运维、站点工程勘察与设计、路由交换技术实训、通信工程制图、无线网络规划与优化、移动网络智能场景应用。
三、实训条件
在校内主要开展移动通信全网建设、站点工程勘察与设计、路由交换技术实训、无线网络规划与优化等4个实训。在校外进行综合项目技能训练等1个实训。在通信技术、软件技术、物联网等行业的相关企业进行现代移动通信技术专业实习,包括认识实习和岗位实习。
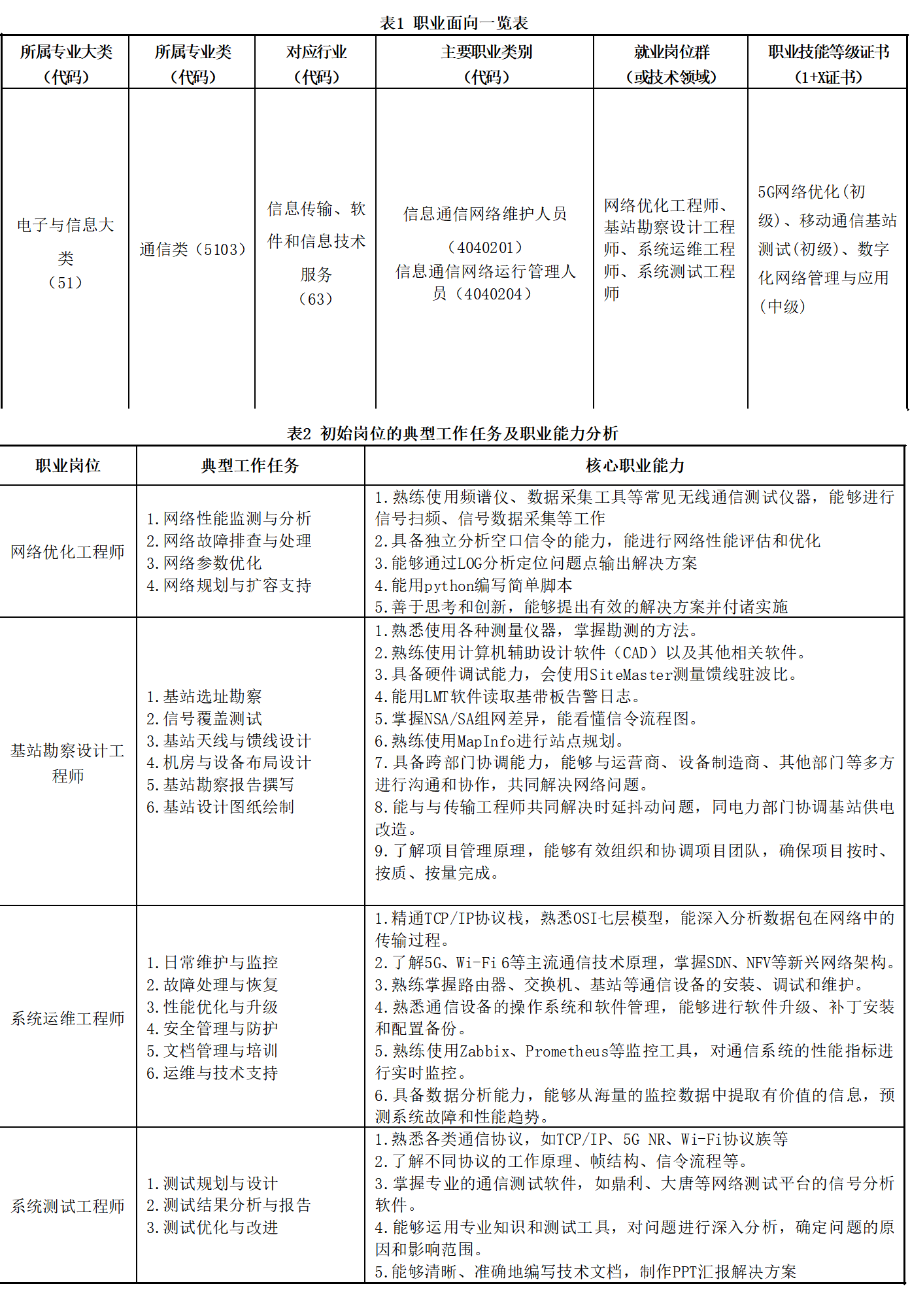
四、就业面向

五、职业资格证书或技能等级证书
