亚英体育ag 亚英体育ag

College Comprehensive

喜报!我校在2021“挑战杯”河北省大学生课外学术科技作品竞赛中喜获佳绩

Information Sources:本站原创 Release Date:2021-06-19

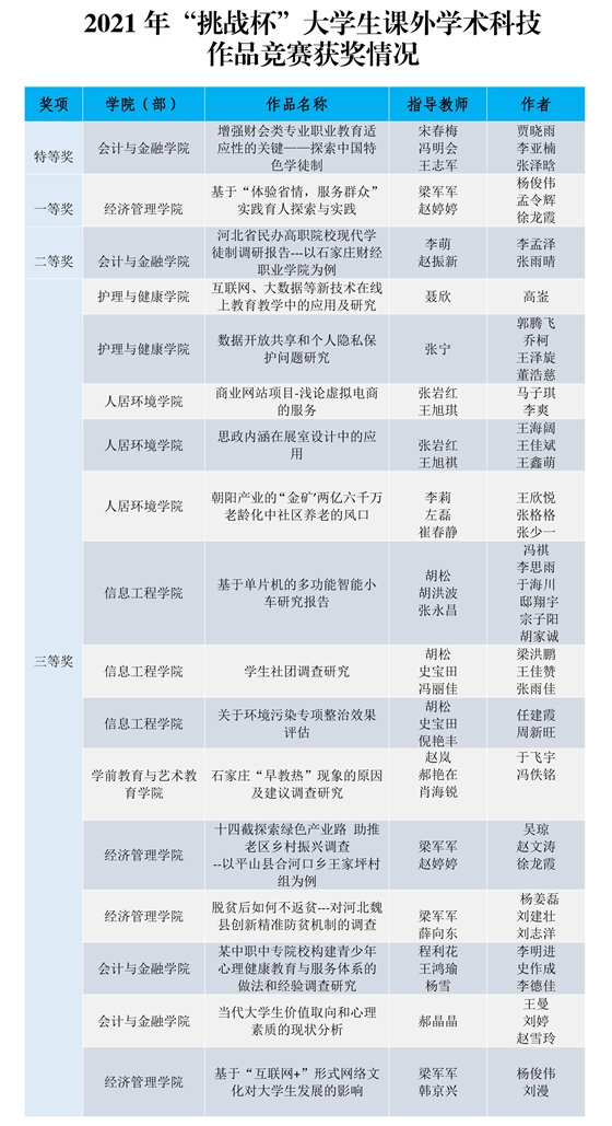
5月25日至26日,由共青团河北省委、河北省教育厅、河北省科学技术协会、河北省社会科学研究院、河北省大学生联合会共同主办的“挑战青春 创‘冀’未来”--2021“挑战杯”河北省大学生课外学术科技作品竞赛终审决赛在燕山大学举行,我校参赛团队共斩获特等奖1项,一等奖1项,二等奖1项,三等奖14项。

点此在新窗口浏览图片

据悉,本届竞赛自启动以来,共收到全省81所高校的1642件作品,参赛高校数量、作品质量、参与学生人数均创历史新高。竞赛组委会共邀请各领域专家27人组成竞赛评审委员会,对所有作品进行了认真细致的评审。

点此在新窗口浏览图片

一直以来,我校高度重视大学生科技创新教育,着力培育学生的创新意识和创新精神,推进科技创新教育与专业教育深度融合。自启动“挑战杯”校内选拔赛以来,各二级学院积极组织专业教师对学生项目进行系统培训和辅导,共有百余件作品参加校内选拔。通过以赛促学、以赛促教、以赛促创,学校不断提高学生科技创新水平,大力培养有理想有追求、有本领有骨气、有品质有修养、有担当有作为的新时代大学生。

以“挑战杯”为代表的科技创新比赛,是学生将理论知识转化为实践能力的重要平台,是全面培养高素质人才的有效途径。今后,校团委将继续秉承“修德励志,强能善技”的校训,解放思想,大胆探索,全力培养学生的创新精神、创造能力,引导学生与科学共进,以科创报国为己任,为广大青年学生搭建更多、更广阔的展示自我的平台,为新时代全面建设经济强国,实现中国梦贡献力量。(供稿人:何欣雅)

Contact Details

Address: No. 99, Wolong Road, Luquan District, Shijiazhuang City
Tel: 0311-82280596 (Wolong Hospital Office) 82286661 (Wolong Admission Office) 82286662 (Wolong Admission Office)
Address: No. 236, Xuefu Road, Xinhua District, Shijiazhuang City
Tel: 85201003 (University General Office) 85201001 (University Admissions Office)
Fax: 0311-82280615

New Media Platform

Scan the code to follow the new media of Shijiazhuang Vocational College of Finance and Economics

WeChat

Weibo

Tik Tok

quick hand

Channels

Headline

VR

Copyright 2022-2025 All Rights Reserved 亚英体育ag 版权所有 冀ICP备05021458号-4